(核心提示)牛年春节,举国祥和。然而在安徽庐江县龙桥镇三角洲农场却跳动着不和谐音符,春节期间,该农主张兵一家人愁肠寸断,痛苦不堪!

他植树造林175亩土,并领取了《林权证》,工商登记为庐江龙桥镇缺口社区三角洲农场,春节前,其中40多亩价值五六百万元的树林被庐江县水务局和龙桥镇政府毁于一旦,毁灭林木的惨烈场景总是让张兵一家人挥之不去。对照相关法律条文后,张兵惊讶发现个别镇领导一连犯下“行为违法”、“毁坏公私财产”和“乱伐林木”三条罪状。
引江济淮工程(安徽段)黄陂湖节制闸工程需要征用三角洲农场的土地,上边早就把征地款拨下来了,镇政府为了少给或不给我家赔偿想出很多注意,甚至能把我53年承包期并拥有《林权证》的土地说成是非法占用土水务局土地,吊销了我的《林权证》,明显有截留挪用专项补偿款之嫌。”------张兵如是说。
1998年,张兵承包龙桥镇缺口社区无沙圩256亩荒滩,其中植树造林175亩,尽管因此欠下不少外债,但张兵每天望着那些一抱粗正在旺长的参天大树总是喜出望外,盘算着再过两年倒林卖出去还是能净赚一千多万。

难料2020年下半年,引江济淮工程(安徽段)黄陂湖节制闸工程需要征用三角洲农场的土地,该项目施工单位是阜阳水利建设安装工程公司。“当时我想这是省市县大的重大工程,我应当积极配合,再说既然是重点工程也不会亏待我们老百姓,至少会实事求是给予我公正赔偿,所以我是积极配合。”张兵哽咽的几秒钟之后接着说,“事情没有我想象的那么简单。”
据张兵介绍,相关部门为了少给或不给我家赔偿,挖空心思想出多种馊主意对付他,从2020年9月份开始,龙桥镇副镇长孙顺、林业站站长何林等人,基本隔三叉五谈找他谈话。“每次协商都没有诚意,困扰得我无法生产生活,总之就是想让我不要补偿或者少要补偿。”

后来张兵提出按评估赔偿比较合理,这个建议得到镇领导的认可,但评估公司是李桥镇单方找来的,“在评估时将25米高以上意杨树的树按6-8米高计算;同时护林屋前后周边的树不评,直径5公分以下的不评,只对樟树、意杨树评估,结果只评估了100多万元,这100多万还要打折,只给我家60万元补偿,我自然不会答应不合理的评估和补偿”。
随后庐江县水务局以张兵非法占有水务局土地,非法造林、林权证无效为由将张兵告上法庭。庐江县人民法院判决张兵和缺口社区签订的土地租赁合同无效、林权证无效。张兵上诉到合肥市中级人民法院,合肥市中级人民法院撤销了庐江法院一审判决,以证据不足驳回重审,但至今未审!
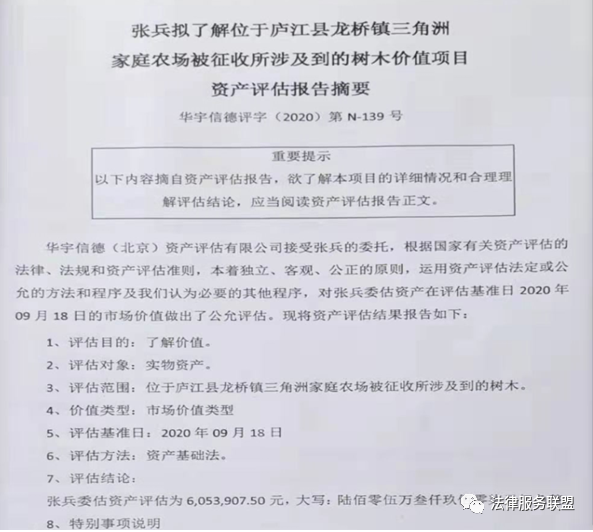
再后来,龙桥镇又安排人通知张兵,让他你自己找一家评估一下,等评估数字出来再说。“我找的一家评估公司,对近40亩红线内各种树木、鱼塘、桥

闸、道路进行客观公正评估,评估结果是六百零几万元。我拿着评估报告给龙桥镇政府领导看,他们又说评多了,钱批不了。就这样长时间绞尽脑汁忽悠我几个月,一边跟我协商,一边指使项目施工方阜阳水建工程承包人夏卓在红线外偷挖我树木两百多株。在2020年11月14日晚又偷挖我农场鱼塘26亩,放走成品鱼约2万多斤,报警后龙桥派出所协商处理,赔偿了一百多株树木,成品鱼不做处理。几天后,夏卓又偷挖我农场进出水闸、桥,我护林人员制止并报警,干警说是政府行为”。

2020年12月30日,庐江县自然资源与规划局非法注销不动权证并公告。
龙桥镇镇长洪俊贵欺骗我同意申办10亩林木砍伐证后,之前承诺的所有补偿一样没兑现就组织大小干部数十人、挖掘机十来台,噼里啪啦毁灭我40多亩参天大树,我心疼啊!
2021年1月28日,龙桥镇镇长洪俊贵把张兵找到龙桥镇政府,说项目施工方需要10亩林地,要求张兵协助政府办理采伐证。“我答应支持工作,但我当时提出施工方要把之前偷挖的桥、闸、鱼塘的损失要给予赔偿,洪镇长答应以12万元作为补偿,树木采伐协议是以双方清点数字评估为准,款项一次性付清,树木由我方采伐。”上述约定都体现在由缺口居委会和张兵签订的协议里。协议签字后第二天采伐证就办下来了。
“2021年2月1日下午,龙桥镇镇长洪俊贵在对我的所有承诺一样都没有兑现情况下,组织大小干部数十人,十来台挖掘机,浩浩荡荡挺进我们三角洲农场,他们把我和护林员控制起来后,40多亩参天大树很快被挖掘机噼里啪啦毁灭”。讲述时,张兵捶胸顿足,情绪十分激动,“我所讲的情况都有影音资料验证。”

庐江县自然资源和规划局党组书记、局长蒋更生向先后两次向张兵表态,擅自砍伐几十亩树木,这是多大的事,我能不管吗?不是有树林派出所嘛,我还要专门向分管县长回报此事。
张兵表示,《刑法》第三百四十五条盗伐森林或者其他林木,数量特别巨大的,处七年以上有期徒刑,并处罚金。最高人民法院《关于审理破坏森林资源刑事案件具体应用法律若干问题的解释》第六条 滥伐林木“数量特巨大”,以五十至一百立方米或者幼树二千五百至五千株为起点。我们农场40亩林木已经生长23年了,有四五万株,也就是说涉案犯罪嫌疑人滥伐林木“数量特巨大”均该判处7年以上有期徒刑。

为打击犯罪,张兵在媒体朋友陪同下又一次来到庐江县自然资源与规划局举报,张兵找到林政科时,工作人员说他们没有执法权,叫张兵找执法科,可执法科工作人员说他们只管信访,也无权执法,有执法权的是林业派出所,可林业派出所又被划归公安局了,现在正在准备筹成立建林业中心,现在没有部门关这件事。张兵又一次找到该局党组书记、局长将更生,将局长表态说,“擅自砍伐几十亩树木,这是多大的事啊,我能不管吗?不是有森林派出所嘛,我还要专门向分管县长回报此事,你回去吧。”然而截止发稿时还没有那个单位和部门立案调查此事”。
春节前,张兵就龙桥镇领导组织滥砍滥伐40亩林木的犯罪事实向合肥市林业局举报,没想到回家之后又遭到镇某部门领导的恐吓:“你越级上访时违法的,如果下次再这样把你抓起来!”可张兵表示邪不压正,他就是豁出老命也要维权到底、举报到底,我要让各级各类媒体关注此事,让各级纪检监察部门关心此事;一定要让无法律意识、有权任性之人付出代价、长长记性!

法律专家:如果本案张兵有证据证明其陈述事实无误,那么当地政府在没有协商和履行好树木赔偿时采取强行毁林征收的行为违法;同时其行为也构成故意毁坏公私财物罪;由于毁坏树木株数和立方巨大,组织和实施毁坏树木者均构成滥砍滥伐罪。
·北京市京师(南京)律师事务所叶新观点一:如果本案张兵有证据证明其陈述事实无误,那么当地政府在没有协商和履行好树木赔偿时采取强行毁林的行为违法。强制征收是指征收人与被拆迁人经协商达不成补偿协议,由区、县行政主管部门向人民法院申请,由人民法院实施的强制执行。目前唯一合法的强制征收方式只有司法强征,未经法院行政裁决做出的强制征收的强制征收均为非法征收。
·北京市京师(南京)律师事务所叶新观点二:本案组织和实施毁坏林木者均涉嫌犯故意损毁财物罪。《最高检、公安部关于公安机关管辖的刑事案件立案追诉标准的规定》第三十三条 [故意毁坏财物案(刑法第二百七十五条)]故意毁坏公私财物,涉嫌下列情形之一的,应予立案追诉:1、造成公私财物损失五千元以上的。2、毁坏公私财物三次以上的。3、纠集三人以上公然毁坏公私财物的。4、其他情节严重的情形。
《刑法》第二百七十五条【故意毁坏财物罪】规定: 故意毁坏公私财物,数额较大或者有其他严重情节的,处三年以下有期徒刑、拘役或者罚金;数额巨大或者有其他特别严重情节的,处三年以上七年以下有期徒刑。
·北京市京师(南京)律师事务所叶新观点三:本案组织和实施毁林者均涉嫌犯滥砍滥伐罪,这里的实施者包括挖掘机驾驶员。根据《中华人民共和国森林法实行条例》和《国家林业局、公安部关于林业案件管辖及立案标准》的相干规定,滥砍乱伐的几种情况及处罚标准:(一)、擅自砍伐国家、集体、他人所有或者他人承包经营管理的森林或者其他林木的;(二)、擅自砍伐本单位或者本人承包经营管理的森林或者其他林木的;(三)、在林木采伐许可证规定的地点以外采伐国家、集体、他人所有或者他人承包经营管理的森林或者其他林木的。
滥伐树木50立方米以上或幼树2500株以上,处3—7年有期徒刑。
综述:本案受害人张兵可以通过行政诉讼,请求法院责令涉案项目施工单位阜阳水利建设安装工程公司,组织毁坏树木的龙桥镇人民政府赔偿相应的经济损失;张兵还可以追究龙桥镇人民政府、阜阳水利建设安装工程公司的毁林
网站简介| 版权声明| 法律顾问| 广告加盟| 网站声明| 人员查询| 联系我们| 合作加盟|
地址: 中央广播电视总网星光影视制作基地 北京市大兴区新媒体大厦20号楼 邮编:102600 违法和不良信息举报电话:010-53686168
京ICP备12039657号-5 网络视频节目制作经营许可证(京)字第17062号 增值经营许可证:京B2一20212085号《三农融媒》常年法律顾问 北京市一法律师事务所 主任律师 韩洪
东方融媒·三农融媒传播平台
版权所有:北京天地畅通传媒科技有限公司 Copyright © 2000-2018 DF-TV.COM All Rights Reserved.